1. 吊橋とは?
吊橋はケーブルにより支持される橋の形式を指します。この形式の橋は古くから人類とともに存在してきた橋の一種です。今日の大規模で壮大な吊橋は、構造解析方法の確立、材料の進歩、施工法の発展、コンピュータ技術の向上などにより実現可能となりました。吊橋は特殊橋梁の花と呼ばれるほど景観性に優れ、構造エンジニアであれば一度は設計してみたい橋梁形式の一つです。
吊橋はケーブルにより支持される橋の形式を指します。この形式の橋は古くから人類とともに存在してきた橋の一種です。今日の大規模で壮大な吊橋は、構造解析方法の確立、材料の進歩、施工法の発展、コンピュータ技術の向上などにより実現可能となりました。吊橋は特殊橋梁の花と呼ばれるほど景観性に優れ、構造エンジニアであれば一度は設計してみたい橋梁形式の一つです。
図. 吊橋
吊橋は次のような部材で構成されます。
- ガーダー
- 主ケーブル
- 主塔
- サスペンダー
- アンカレッジ
- サドル
図. 吊橋の構成要素
今日の吊橋は次の基準で分類することができます。
a) ガーダーの形式: 二重ヒンジ補剛ガーダー, 三重ヒンジ補剛ガーダー, 連続ガーダー
b) ケーブルアンカー方式: 他錠式吊橋, 自錠式吊橋
c) ケーブルおよびハンガー形式: 垂直サスペンダー, 斜材サスペンダー, 斜張橋 & 吊橋混合
ガーダーによる分類は、吊橋ガーダーの自由度に基づく分類です。三重ヒンジ補剛ガーダーは静定構造物として解析が可能であり、二重ヒンジ補剛ガーダーおよび連続ガーダーの場合は不静定構造物として解析されます。連続ガーダータイプは吊橋の剛性を増加させ、たわみ量を減少させるため、道路鉄道併用橋のように外部荷重が大きい場合に使用されます。
図. 2 hinged stiffening girder, 3 hinged stiffening girder, and continuous girder
• 他錠式
他錠式吊橋は、主ケーブルが橋梁外部に位置する大型コンクリートブロックまたは地盤に定着される形式です。吊橋に作用する外部荷重は、サスペンダー → 主ケーブル → アンカレッジ & 主塔 → 最終的に地盤へと伝達されます。
図. 他錠式吊橋
自錠式吊橋は主ケーブルがガーダーに定着されて支持される形式です。吊橋に作用する外部荷重はサスペンダー、主ケーブル、ガーダー内部のアンカレッジを通じてガーダーに伝達されます。したがって他錠式吊橋と異なり、ガーダーは曲げ・圧縮部材として挙動します。
図. 自錠式吊橋
吊橋のサスペンダーは通常、垂直形式が主に使用されます。斜材形式は橋梁の減衰を増加させるために使用することができます。しかし、高い張力に伴うスレイキング(slaking)および早期疲労に対する検討が必要です。斜張橋と吊橋の利点を併用するため、一般的ではありませんが、斜張橋と吊橋を組み合わせて使用する場合もあります。
図. 垂直型サスペンダーの金門橋(Golden Gate Bridge)
図. 斜材サスペンダーのボスポラス大橋(Bosphorus Bridge)
図. ハイブリッドサスペンダーのヤブズ・スルタン・セリム橋(Yavuz Sultan Selim Bridge)
吊橋の補剛ガーダーは車両荷重を支持または分散させる縦方向構造物です。また、ケーブルによって支持されるため空力安定性が求められます。吊橋の補剛ガーダーは、過去にはI形ガーダーが使用されていましたが、耐風安定性の問題からトラス構造へと発展し、近年ではボックス形断面が主流となっています。
プレートIガーダー(Plate I girder)では耐風安定性が確保されなかったため、トラスガーダーが提案されました。プレートIガーダー(Plate I girder)を使用した橋梁としては、崩壊事故で有名なタコマナローズ橋が挙げられます。トラスガーダーは高さを大きくし、下部に水平ブレースを設置することでねじり剛性を増加させることができます。また、高さを確保できる利点により、ガーダー上層と下層の両方を利用することができます。しかし、トラスガーダーは自重が大きく、高さのある形状のため抗力が大きくなります。
図. 吊橋のトラスガーダー
ボックスガーダーはトラス形式の欠点を改善するために開発された断面形式です。これは直交異方性の補剛板を用いたボックス形状を持ち、流線形に閉合されています。Truss 形式に比べて軽量であり、閉合形状を有するためねじり剛性が大きいという特徴があります。また、流線形であるためガーダーの抗力が低くなります。
図. ストレベルト橋(Great Belt Bridge)とその断面図
橋梁が長大化するにつれ、風に抵抗するためのガーダーのねじり剛性の確保が必要となりました。これは、ガーダーの形状を改善し、揺れを誘発する風速を高めることが重要であることを意味します。マルチボックスガーダーは、現代の長大橋梁で耐風安定性を確保するために適用されるガーダー形式です。マルチボックスガーダーはガーダー自体の高さが低く、自重が軽いため、ケーブル、主塔、アンカレッジの規模を縮小でき、経済的な設計が可能となります。
図. 李舜臣大橋(Yi Sun Sin Bridge)とその断面図
吊橋に適用されるケーブルは引張部材であり、ロープ、ワイヤー、チェーンなどのように曲げや圧縮には抵抗せず、軸方向引張力のみを支持できる部材を指します。一般的には引張強度1,600〜1,860MPaが使用されます。最近では引張強度2,200MPaを有する橋梁用ケーブル鋼線が開発された実績もあります。平行線ケーブルは構造用鋼材よりも強度が大きいため、ケーブル断面積が減少し、二次応力や製作誤差の減少、ケーブル本数の削減などの効果が大きいです。ケーブルの架設工法は主にエアスピニング工法(AS工法)および組立式ストランド(PWS工法)に区分されます。
AS工法はケーブルをwire単位でケーブル引出しシステム(Hauling system)を用いて架設します。ワイヤーは現場でストランド単位に形成され主ケーブルとして施工されます。この形式は定着部の大きさを小さくできる利点があります。しかしワイヤー架設時に風荷重の影響を受けやすく、工期がPWS工法に比べて長くなります。
図. エアスピニング(Air spinning)方法
PWS工法はストランド単位で引き出して主ケーブルを架設する方法です。この形式は現場での作業がAS工法に比べて簡素化されるため、工期を短縮できます。また、ストランドは工場で製作されるため品質管理に優れています。しかし、ストランドの製作および運搬費用がやや高価であり、ストランド単位で架設するため、キャットウォーク(catwalk)などこれを支持する仮設構造物の規模が相対的に大きくなる可能性があります。
図. ランガーアーチ(Langer arch)
サスペンダーはガーダーを主ケーブルに連結するためのケーブルです。これには Center Fit Rope Core(CFRC) と平行鋼線ストランド(Parallel Wire Strand, PWS)があります。CFRC はソケットと分離した構造で疲労強度が高く、表面がらせん形で振動に有利な特徴を持っています。PWS はソケットと一体構造で施工が簡単であり、維持管理が不要という利点があります。
図. ハンガーケーブルの断面図(PWS, CFRC)
ガーダーと主ケーブルに対するサスペンダーの連結形式には、主ケーブルを巻き掛ける方法とピン接続(pin connection)方法があります。
図. サスペンダー連結方式
吊橋の中央部には特別なサスペンダーがあります。これはガーダーと主ケーブルの相対変位を拘束し、ガーダーの縦方向変形を抑制するとともに、サスペンダーの側方方向の折れ角を緩和する目的で使用されます。主に二つの形式があり、一つはセンターステイ(center stay)形式で、もう一つはセンターロック(center lock)形式です。センターステイ(center stay)形式はプレストレス(prestressed)が導入されたケーブルでガーダーと主ケーブルを連結した構造です。これは地震時の破断を前提としており、主スパン1,000m以下の吊橋に適しています。センターロック(center lock)はガーダー(girder)と主ケーブル(main cable)を鉄フレーム(steel frame)で連結した構造です。この構造は軸力、せん断力、そして曲げに抵抗することができます。センターロック(center lock)は地震時にも耐えられる構造であり、長大な吊橋に適しています。
図. センターステイ & センターロック(Center stay & Center lock)
ケーブルバンドは主ケーブルとハンガーケーブルを連結する装置です。ケーブルバンドは主ケーブルを包み込む形状をしており、上下分割方式と左右分割方式があります。上下分割方式は雨水浸入がなく維持管理に有利であり、左右分割方式は締結のためのボルト数が少ないという利点があります。
図. ケーブルバンド
サドルは主塔およびアンカレッジ上で主ケーブルを直接支持します。力学的役割は主ケーブルからの荷重を主塔とアンカレッジへ伝達することです。主塔上に設置されるサドルはタワーサドルと呼ばれ、アンカレッジに設置されるサドルはスプレーサドルと呼ばれます。タワーサドルでは曲率半径の設定が重要であり、曲率半径はケーブルの曲げ応力、ケーブルとサドル間の接触圧力を考慮して決定する必要があります。スプレーサドルはケーブルが放射状にアンカレッジへ定着されるようにします。設計時にはストランドの水平曲率と鉛直曲率を適切に算定する必要があります。
図. タワーサドル & スプレーサドル
吊橋の主塔は、主ケーブルを通じて伝達された荷重を基礎を介して地盤へ伝える役割を担います。材料の観点では、主塔は石材、鋼材、そしてコンクリートの順に発展してきました。主塔の形状は施工方法の制約により断面形状が限られ、門形がほとんどです。韓国の永宗大橋はダイヤモンド形状の主塔を有しており、塔頂部が狭いため3次元形状の主ケーブルが適用されています。また、1主塔を適用した吊橋では主塔形状を多様化し、美観を強調する場合もあります。下表に鋼製主塔とコンクリート主塔を簡単に比較しています。
| test | test | test |
| test | test | test |
| test | test | test |
| test | test | test |

図. セーチェーニ鎖橋(Széchenyi Chain Bridge (stone))
図. 金門橋(Golden Gate Bridge (steel))
図. 李舜臣大橋(Yi Sun Sin Bridge (concrete))
図. 永宗大橋(Yeongjong Grand Bridge (steel))
図. オークランド・ベイブリッジ(Oakland Bay Bridge (steel))
図. 古群山橋(Gogunsan Bridge (concrete))
アンカレッジは主ケーブルの水平力および鉛直力を基礎へ伝達する重要な構造物です。アンカレッジの形式は重力式アンカレッジ(gravity-type anchorage)、トンネル式アンカレッジ(tunnel-type anchorage)、岩着式アンカレッジ(rock anchorage)に区分されます。重力式アンカレッジはケーブルから伝達される荷重に対し構造体自重で抵抗する方式で、多くの吊橋で採用されています。トンネル式アンカレッジは鋼製フレーム外周のせん断および拡幅部の支圧によって荷重に抵抗する方式です。岩着式アンカレッジは岩盤くさびの自重、粘着力、摩擦抵抗によってケーブル荷重に抵抗する方式であり、良質な岩盤が存在する地域で用いられます。
図. アンカレッジ形状による分類
図. アンカレッジ形状による分類
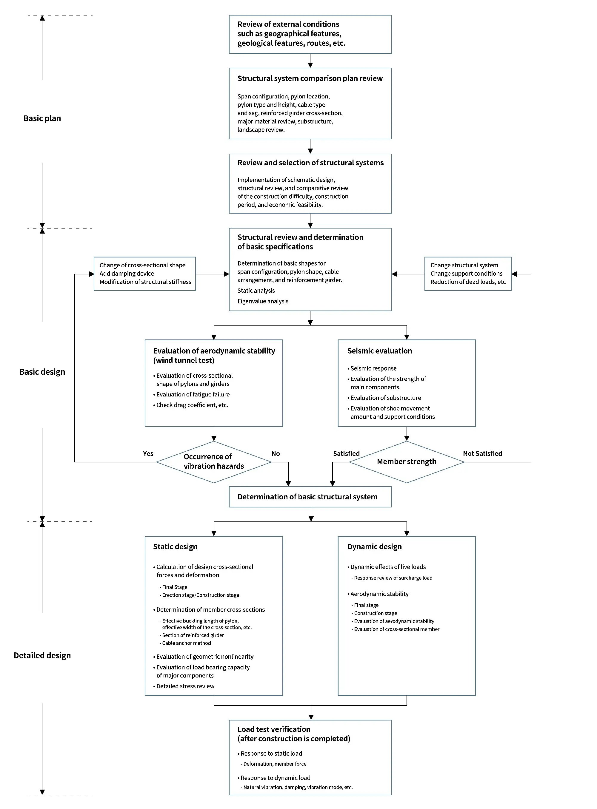
吊橋の設計を行う際には、他形式の橋梁とは異なり事前に検討すべき事項が多く存在します。吊橋の形式選定、風による動的挙動を踏まえたガーダー断面の検討、架設方法を考慮した構造物計画、維持管理計画など、広範な検討が必要となります。吊橋はその規模と外観から記念的構造物として扱われることが多く、架設地点を含めた全体景観を事前に検討することも重要です。概略的な設計過程は以下のとおりです。
図. 吊橋の計画設計過程
吊橋の構造解析は、主塔・補剛ガーダー・ケーブルの各軸線で構成される骨組モデルを用い、変位法などによって実施されます。ケーブルをモデル化する場合、実際には非圧縮部材であるケーブルをトラス要素としてモデル化することができます。この場合、live load 作用時に圧縮力が発生することがありますが、これらの圧縮力はケーブル張力を減少させるだけであり、構造全体系としては圧縮力が作用しないように取り扱う必要があります。また、ケーブルは SAG により張力と伸び量が線形関係にないため、このような非線形特性を考慮しなければなりません。
初期線形解析は全ての工程が終わり構造物が完成した状態でどのような挙動を示すかを確認する解析です。吊橋の完成系状態は構造物の自重に対して平衡を成している状態です。これを吊橋の初期平衡状態といい、このとき主ケーブルの座標と張力を算定することを初期平衡状態解析といいます。吊橋の初期線形解析は初期平衡状態解析を含み、追加荷重に対して構造物の挙動を把握する解析です。吊橋の挙動特性上、施工段階では相当な非線形性を示しますが、主ケーブルとサスペンダーに十分な張力が導入された完成系状態では追加の荷重(車両、風荷重など)に対して線形的な挙動を示すとみなすことができます。したがって初期平衡状態に導入された主ケーブルとハンガー(suspender)の張力を幾何剛性に変換し追加の静的荷重に対して線形化した解析が可能です。こうした初期平衡状態で発生した部材力を幾何剛性に置換して線形化解析する方法を線形化有限変位法といいます。完成系解析では線形化有限変位法で十分な程度の解を得ることができるため完成系解析は線形化有限変位法を適用します。こうした初期線形解析を実施して完成時形状を算定しそれに伴うケーブル、ハンガー、補剛ガーダーなど主要部材の製作形状を算定します。
構造物の自重による初期形状を算定する初期線形解析とは異なり、全体系解析は構造物の主要部材の設計および供用中の安定性を検討するための解析です。したがって、固定荷重のほかに活荷重、風荷重、温度荷重、地震荷重、不同沈下などの荷重組合せによる解析を実施します。
図. 全体系解析
施工段階解析は、架設時におけるケーブル、主塔、補剛桁など主要要素の安全性確認のための断面力照査およびサドルのセットバック量の検討を目的として実施します。施工段階解析は各ステージでの変位が大きいため、構造解析時には変形後の幾何形状に対して平衡方程式を構成する大変位理論(幾何学的非線形理論)を適用する必要があります。吊橋の施工段階解析は、完成段階の初期平衡状態から施工手順を逆にたどる逆方向施工段階解析(backward construction stage analysis)を行います。すなわち、初期平衡状態の幾何形状および初期張力を基準モデルとして、各施工段階で追加された部材を取り除き、除去された部材の自重を重力と反対方向に載荷します。
図. 施工段階別解析
以下のフォームを入力して、Box型のセクション計算書Excelファイルをダウンロードしてください。